2명의 개발자가 MRR 1억 이상, 커뮤니티에 바이럴이된 캐릭터챗 서비스를 만든 경험을 공유합니다
- BizNote 뉴스레터를 통해 원문을 읽으실 수 있습니다.
- 매주 1회 Product Strategy, 비즈니스에 대한 뉴스레터를 받으실 수 있습니다.
- ✅ 뉴스레터를 구독해보세요!
안녕하세요, 독자 여러분 오늘은 저의 경험을 담은 뉴스레터를 작성하고자 합니다.
읽어주셔서 감사합니다.
2024년 말, 한 명의 팀원(WOO)님과 함께 AI 캐릭터챗 서비스를 론칭하였습니다. 2021년 첫 버티컬 AI 서비스를 만들 당시만 해도 B2C 시장에서 AI로 수익을 내기에는 이르다는 분위기가 지배적이었습니다. 글로벌 시장에서는 바이럴을 일으킨 서비스가 몇몇 존재하였지만, B2B를 제외한 B2C는 모두 태동기에 가까웠죠. 그러나 불과 몇 년 사이, 시장의 기류가 급변하였습니다. 이제는 다수가 AI 서비스에 기꺼이 돈을 지불하며, 시장에 막대한 자본이 쏟아지고 있습니다.
불과 4~5년 전만 해도 AI가 범접하지 못할 것이라 여겨졌던 창의·감성 영역마저 이미 허물어졌습니다. 그럼에도 ‘서비스’라는 형태로 대중에게 공감할 수 있는 가치를 제공하는 일은 여전히 쉽지 않습니다. 기술을 현실과 맞닿을 수 있도록 상상 가능한 가치로 번역해야만 시장이 반응하기 때문입니다.
이번 뉴스레터는 이제는 MRR 1억 이상을 돌파하고 커뮤니티에서 바이럴이 된 AI 캐릭터챗 서비스를 만들며, 함께 고민하고 도전한 흔적들을 남겨보려 합니다. ‘콘텐츠 소비’를 넘어 ‘감정의 교류’로 확장되는 AI 컴패니언 & 캐릭터챗 시장을 바라보며, 초기 실험과 실패, PMF 검증까지의 경험들을 하나하나 풀어보도록 하겠습니다.
❶ 캐릭터 IP를 활용하는 회사

당시 회사는 이미 글로벌 MAU 70만 이상의 심심이라는 초기 AI 서비스를 운영하고 있었습니다. 캐릭터 IP를 기반으로 검색 모델을 통해 정해진 응답을 제공하는 형태의 서비스는 과거 다양한 사람들이 입력해놓은 자극적인 답변을 맛보는 재미는 있었지만, 최신 딥러닝 기반의 생성형 AI 서비스들에 비하면 유연성과 답변의 퀄리티 측면에서 흥미를 유발하지 못해 단발성으로 이용하는 경우가 많았고, 이 때문에 지속적인 수익모델이 나오지 않아 성장이 정체돼 있었습니다. 너무 빠르게 성장하는 AI 모델과 아직은 과도기적인 AI 컴패니언 & 캐릭터챗 시장을 보며 오히려 지금 우리 팀이 베팅해야할 때 라고 판단하여, 팀원 WOO님과 함께 ‘저희가 캐시카우 만들어오겠습니다.’ 대신에 리소스를 더 쏟을 수 있도록 대표님께 개발자 둘이 기이한(?) 제안을 하며 프로젝트를 시작하였습니다.
❷ AI 시장의 생태계
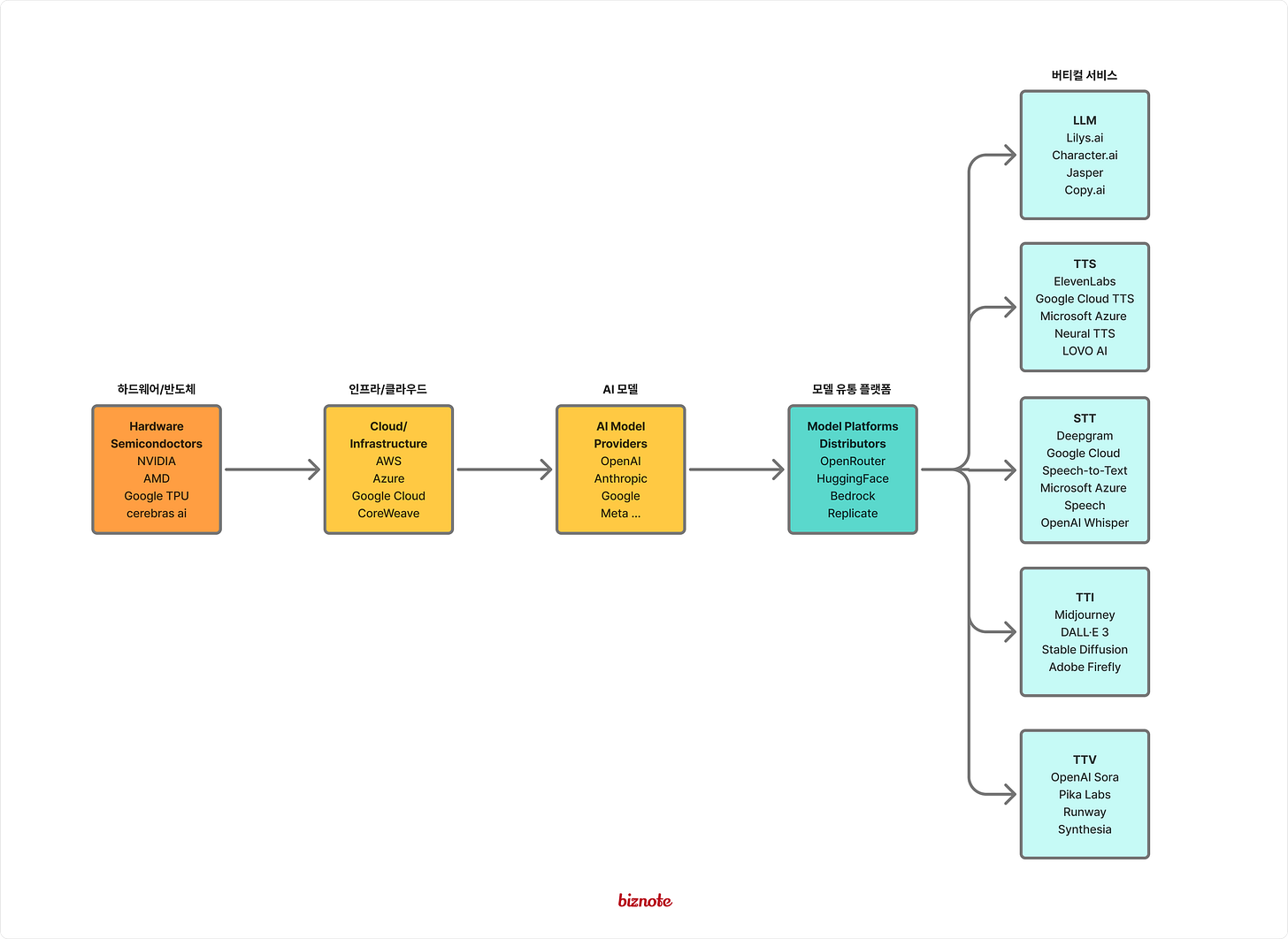
AI 버티컬 서비스를 하기 이전에, 생태계가 어떻게 구성되고, 어떤 구조로 이루어진지 이해할 필요가 있었습니다. 당시 AI 서비스의 당시 AI 시장을 간략하게 표현하면, 이하의 이미지와 같이 크게 몇가지 레이어로 나눌 수 있었습니다.
이 밖에도 AI 생태계에는 다양한 밸류체인이 존재하지만, 현재 스타트업 생태계에서는 주로 LLM 기반 서비스에 집중되어 있습니다. 대다수의 창업가들은 오픈소스 AI 모델을 기반으로 서비스 레이어만 차별화하여 특정 산업 분야(버티컬)에 특화된 솔루션을 제공하는 전략을 선택하고 있습니다.
이러한 흐름 속에서 캐릭터 챗 서비스는 LLM의 특성을 활용해 각 AI 캐릭터마다 고유한 어투, 표현 방식, 기억력, 지식 베이스 등 다양한 개성을 부여한 새로운 형태의 인터랙션 플랫폼으로 급부상 중이었습니다. 당시 캐릭터 IP를 활용한 앱 서비스를 운영하던 저희는 보유한 IP 자산을 AI 시장에 접목할 수 있는 캐릭터 챗 AI 비즈니스의 가능성과 시장 잠재력을 판단하고, 더 뾰족하게 시장에 접근하기로 결정합니다.
❸ AI 컴패니언&캐릭터챗 시장을 파보자
시장 주요 플레이어 현황
Character.AI: 글로벌 시장을 선도하는 대표적 AI 캐릭터 플랫폼
RisuAI: 개인화된 롤플레잉 경험에 특화된 서비스
Rofan: 여성 크리에이터가 주로 이용하는 생태계 형성
뤼튼: 한국 시장에서 빠르게 성장 중인 AI 챗 서비스
Caveduck: 남성 크리에이터 커뮤니티가 중심이 된 플랫폼
Zeta: 조금 더 카톡에 가까운 차별화된 AI 인터랙션 경험 제공
버블챗: 한국형 AI 컴패니언 서비스
네이버 캐릭터챗: 네이버 웹툰 캐릭터와 대화할 수 있는 서비스
작은 규모로 성과를 만들고 있는 팀들
시장 리서치 후, 4~5인 규모의 소규모 스타트업들이 월 매출 10억 이상의 유의미한 성과를 만들고 있음을 확인. 그러나 예상보다 낮은 영업이익률이 두드러졌는데, 이는 주로 공격적인 마케팅 비용과 AI 사용량에 따른 변동비 부담에서 기인하는 것으로 판단하였습니다.
이러한 시장 상황을 고려하여, 저희는 이하와 같은 방향을 설정합니다.
1. 초기부터 글로벌 시장을 타겟으로 서비스 설계
2. 단기적으로는 BEP 달성, 트래픽 빌딩에 집중
3. 보유한 캐릭터 IP를 글로벌 시장에 효과적으로 전달하여 규모의 경제 실현
4. 크레딧 기반 차익 마진율 상승
5. 충분한 사용자 기반 확보 후 IP 기반 수익화 모델 도입
굉장히 리스키하지만, 작은 팀의 장점을 살려 빠른 의사결정과 실행력으로 장기적인 수익성 확보를 위한 채널을 뚫는 것이 우리의 목표였습니다.
과도기적인 시장의 성장세 & 양면시장성
처음 서비스들을 펼쳐보고 느낀 점은 메이저한 시장이 절대 아니라는 사실이었습니다. 작지만 소수가 지속적인 반복 매출을 만드는 구조이며, 이들의 니즈를 충족시키면 적은 리소스 대비 큰 임팩트를 만들 수 있겠는다고 판단합니다.
또한, 생각보다 웹소설을 읽는 것과 유사했으며(이해할 수 있는 콘텐츠의 지속성), 양면시장의 특성을 띄고 있어 IP를 내부적으로 생산할 필요가 없다고 판단하였습니다. (인터뷰를 통해 우리가 생각하는 양면시장이 아니라는 사실을 알게되었지만, 당시에는 이처럼 판단했었습니다.)
다양한 커뮤니티와 매니악한 시장
우리는 정보를 얻기 위해 사용자들이 활용하는 서비스 커뮤니티를 적극적으로 활용하였습니다. 디시, 아카라이브, 소규모 커뮤니티(디스코드, 카톡), 트위터 등 그들이 갖는 불만, 병목, 즐거움을 얻는 포인트 등을 이해하는데 시간을 투자했습니다.
서로 프롬프트를 공유하고, 서로의 닉네임을 기억하고, 팬심을 갖고 있음을 확인
로판, 케이브덕과 같은 서비스가 주기적으로 토너먼트를 진행 → 서비스 참여를 만들며, 제작 동기를 부여
주 유저층 코호트별 특성 분석
여성 유저
여성 유저층은 높은 충성도와 사용 빈도를 보이며 핵심 타겟으로 부상하고 있습니다.
헤비 유저 비율이 높고 꾸준한 이용 패턴 유지
커뮤니티 자발적 운영 및 콘텐츠 공유 활발
AI 캐릭터와의 감정적 교류를 중요시하며 스토리에 높은 몰입도
구독형 결제에 대한 거부감이 낮아 반복 매출 창출 가능
맥락과 감정 중심의 콘텐츠 선호
남성 유저
남성 유저층은 상대적으로 단발성 이용 비중이 높고 기술 중심의 접근 경향을 보입니다.
호기심 기반 단기 사용 후 이탈 빈도 높음
AI 캐릭터보다는 기능성에 집중하는 일부 유저 존재
초기 유입은 많지만 장기적인 LTV 관점에서 유지 전략 필요
사용 패턴별 분류
단발성 사용자: 트렌드 또는 바이럴 이슈로 유입되며 유료 전환률은 낮고 서비스 탐색도 제한적
헤비 유저: 반복 사용과 함께 지불 의사 및 커뮤니티 참여도가 높음. 피드백 제공에도 적극적
이러한 유저 행태 분석을 통해, 여성 중심의 커뮤니티가 AI 캐릭터챗 시장에서 더 매력적인 집단이며, 지속 가능한 비즈니스 모델 구축을 위한 핵심 타겟이 될 수 있음을 확인했습니다. 반면, 남성 유저층의 단발성 구매 패턴은 초기 수익 창출에는 도움이 될 수 있으나, 장기적인 LTV 측면에서는 추가적인 전략이 필요하였습니다.
특히 NSFW 콘텐츠 관련 이슈에서도 뚜렷한 차이를 발견했습니다. 여성 유저들은 노골적인 표현보다는 맥락과 감정, 스토리텔링이 풍부한 고차원적인..(?) 묘사를 선호하는 경향이 있었습니다. 이러한 특성은 서비스 운영에 있어 노골적인 콘텐츠로 인한 법적 리스크를 줄이면서도 사용자 만족도를 유지할 수 있는 중요한 요소로 작용했습니다.
따라서 여성 유저 커뮤니티를 중심으로 한 관계 구축과 스토리 중심의 콘텐츠 강화는 지속적인 성장뿐만 아니라 서비스의 건전성과 법적 안정성 측면에서도 전략적 가치가 높은 방향이라고 판단하였습니다.
유저 인터뷰: 고객의 목소리 듣기
인터뷰 과정에서 사용자들의 진짜 신호와 노이즈를 구분하는 것은 꽤나 어려운 일입니다. 특히 컬쳐시장의 경우 이것이 더욱 도드라집니다. 처음 예상과 달리, 유저들의 관심의 방향은 기술력 경쟁보다는 ‘내가 원하는 응답을 얼마나 잘내뱉으며, 운영 과정에서의 유저소통에 적극적인 서비스’에 가까웠습니다. 이건 선두주자들과 경쟁할 수 있다는 꽤 긍정적인 신호이자, 동시에 우리 또한 앞으로 풀어야 할 과제임이 분명했습니다.

예상보다도 더 인상 깊었던 건, 개발 경험이 전혀 없는 분들조차 미드저니 서버를 직접 집에 설치해서 이미지 생성을 효율화하고 있다는 사실이었습니다. 시장에 대한 관심과 애정이 우리가 생각했던 것보다 훨씬 높은 수준에서 작동하고 있더군요.
- 운영자 응대 이슈: 고객지원 및 운영 커뮤니케이션이 불친절하다는 피드백이 반복적으로 제기됨.
- 커뮤니티 내 갈등: 헤비 유저들 간의 갈등이 빈번하며, 이를 조율해줄 제도나 가이드라인의 부재가 문제로 지적됨.
- 불필요한 경쟁 유도: 랭킹 시스템 등 경쟁을 조장하는 요소가 오히려 유저 경험을 해치고 있다는 의견 다수.
- 불완전한 캐릭터 일관성: 시스템 프롬프트나 OOC(Out-of-Character) 제어에도 불구하고 캐릭터의 일관성이 무너지는 경우가 자주 발생.
- 메모리 이슈: 캐릭터가 이전 대화를 잘 기억하지 못해, 몰입감이 떨어진다는 피드백(“찐빠 났다”는 표현이 자주 등장)
- 부족한 로어북 & 적은 프롬프트 입력량: 유저들은 로어북을 통해 세계관 정보를 유지 변경하며 즐기고, 프롬프트 입력을 통해 캐릭터와 소통하지만, 너무 적은 입력량으로 디테일한 설정이 불가
❹ 제품 설계 & 빠른 개발
가설 수립
1.공급 차원의 경쟁 회피 및 트래픽 획득
대부분의 서비스들이 기술 스펙 경쟁에 뛰어들었지만, 정작 크리에이터들의 현실적인 고민은 제대로 해결되지 않았습니다.(오히려 터져나오는 수준이었어요) 저희는 이 틈새에 주목했습니다. 크리에이터가 직면한 구체적 과제(예: 대화 흐름 최적화, 응답 커스터마이징, 운영 자동화)를 하나씩 해소함으로써 기술 중심 경쟁이 아닌, 실사용자 중심의 차별화된 가치를 제공해보자.
2.캐릭터 IP와 스토리텔링으로, 국내에서 쌓은 몰입 경험을 글로벌로 확장
국내 사용자들과의 대화에서 흥미로운 인사이트를 얻었습니다. 사람들은 단순한 기능보다 '스토리'와 '캐릭터에 대한 몰입감'에 훨씬 더 높은 가치를 두고 있더군요. 이런 특성을 활용해 매력적인 IP를 확보하고, 캐릭터 중심의 이야기 콘텐츠를 발전시킨다면 일본이나 프랑스 같은 콘텐츠 소비 문화가 발달한 국가로 세일즈하자.
3.양면시장, 크리에이터 이코노미 fee를 기반으로 해자 구축
현재까지의 시장을 보면, 서비스간 전환비용이 높지 않습니다. 우리는 사용량 기반 과금 모델을 도입하여, 플랫폼 수익을 크리에이터와 투명하게 나눕니다. 크리에이터가 자신의 성장과 수익을 직접 체감하면서 플랫폼에 몰입하면, 자연스레 더 나은 콘텐츠와 서비스를 함께 만드는 플라이휠을 구축할 수 있습니다.. 크리에이터는 수익 + 취미로 서비스에 락인되며, 사용자는 더 많은 IP를 보유, 크리에이터가 활발한 서비스로 유입.
수익 모델: 재화시스템 정리
1. 크레딧 시스템
버티컬 AI 서비스의 대부분이 크레딧 시스템을 이용합니다. 크레딧 서비스 이용시, 크레딧 단가에 대한 설정을 운영적으로 컨트롤 할 수 있기에, 실험을 통해 비용 최적화를 이루기 용이합니다. 서비스 변동비의 가장 큰 부분을 차지하는 ai token 비용은 크레딧의 차익으로 수익 마진을 실현합니다. 시장의 구조상, 토큰 사용량을 낮추고, 잉여 크레딧 결제액을 통한 마진을 먹지 않으면 시장 평균 금액이 타 서비스와 경쟁을 통해 낮아질 수 밖에 없는 구조이기에, 별도의 수익모델이 필요할 수밖에 없었습니다.
2. 이연 수익 기반 구독시스템
초기 수익 모델은 평균 크레딧 사용량을 기반으로 이연 수익 구조를 설계했습니다. 유지 가능한 모델이 나오기 위해서는 월 단위로 구독 크레딧은 초기화, 헤비 유저를 포함해 대부분 단일 크레딧 상품을 휘발성 구독 상품으로 판매할 경우 100%의 사용량을 채우지 못하므로, 꾸준한 수익성을 얻기 용이합니다. 따라서 헤비 유저들은 꾸준한 billing cycle을 갖고 서비스를 이용하며 부족한 크레딧은 추가 구매, 라이트한 유저들은 usage-based로 단일 크레딧을 구매하여, 필요에 의해 충전하는 시스템을 제공합니다. (역마진이 나지 않도록 지속적인 LTV 측정이 필요)
작은 서비스일수록, 쉽게 직관적으로 시트를 관리하는게 좋다. 당시에는 CAC, CVR, LTV만 비교 가능하도록 했다.
취미의 영역으로
스포츠 또는 게임을 취미로 가진 사람들은 달에 10~20만원을 꾸준히 지출하는 것을 큰 돈이라고 생각하지 않는다. 하지만 취미가 아닌 사람들은 헬스장 비용, 게임에 사용하는 비용에 대해 너그럽지 못하다. 그런 의미에서 캐릭터 챗 자체를 취미로 인식하고 돈을 지불한다는 사실은 충성도 높고 지불력 많은 고객을 확보한다고 볼 수 있다.
고객 유입전략
1. 광고 마케팅: '치킨게임' 지양, 효율 중심 전략
로판, 제타와 같은 캐릭터 챗 서비스들이 대규모 광고 예산을 투입하며 유저 확보 경쟁에 뛰어들었습니다. 우리는 이를 커머스 업계의 CAC 중심 '치킨게임'과 유사한 양상으로 보았고, 당시 무리한 예산 집행은 장기적으로 효율성을 해칠 수 있었습니다.
따라서 우리는 마케팅 비용을 최소화하되, 유저 LTV 기반으로 수익성이 검증된 시점에만 집중적으로 광고를 집행하는 전략을 택했습니다.
- 구글 키워드 광고: 명확한 유입 의도 기반 검색 유저 타깃, 틈새 키워드 공략
- X(트위터) 광고: 크리에이터 캐릭터 기반, 광고 레퍼럴 전략
- 버티컬 채널 광고: 디시인사이드, 크리에이터 채널 등 타깃 커뮤니티 기반 광고
2. 커뮤니티 운영: 팬덤 기반 자생적 유입 구조
서비스 특성상 팬덤 기반 커뮤니티가 강력한 유입 파이프라인 역할을 합니다. 유저 간의 소통과 콘텐츠 공유를 활성화할 수 있는 커뮤니티 인프라를 구축하고, 자발적인 참여를 유도하였습니다. 다만, 유저간 소통이 활발한 것에 스트레스를 느끼는 유저들이 많았으므로, 운영자와의 소통을 주로 하되, 유저 간에는 느슨한 관계를 추구하는 커뮤니티로 방향을 잡았습니다.
- 디스코드 기반 운영
- 캐릭터 대화 공유 기능 등 확산 유도 장치 설계
3. 파트너 프로그램: 크리에이터와의 공생 모델
초기 유저 풀 확보와 콘텐츠 다양성 확보를 위해 가장 신경썼던 전략이자, 실제 워킹했던 전략. 대형 크리에이터들을 기반으로 긴밀히 논의하며, 기존 시장의 불편함을 듣고 반영하였습니다.
- 캐릭터 제작 지원
- 레퍼럴/추천 기반 파트너 보상 시스템
❹ 서비스 개발: 한달 간의 빠른 스프린트
팀원과 함께 서비스 기획, 고객 인터뷰를 하며 한달 간 서비스 개발에 집중합니다.
1.메모리 이슈
사용자들이 불편을 겪는 메모리 이슈, 일명 찐빠가 발생하는 이유는 결국 AI에 이전 대화 내용을 입력하는 토큰의 수를 어디까지 반영하냐 라는 서비스 유지비용과 상충하는 문제가 발생합니다. 기억력을 늘려 더 많은 대화 내용을 기억하게 만들면, 한 번 대화시, 들어가는 비용이 증가하고, 메모리를 줄이면, 기억상실에 걸리는 것이죠. 그래서 대부분 일정량의 대화를 요약해서, 과거의 내용을 요약하여 압축하는 방식으로 해소할 수 있습니다.
2.프롬프트 고도화
처음 서비스 구축 시, 크리에이터들이 가장 예민하게 반응하는 문제입니다. 대화의 문체, 상황 묘사, 대화량과 nsfw 등 결국 소설과 유사한 방식으로 즐기는 유저들은 본인이 설계한대로 캐릭터가 동작하며, 고수위의 단어를 직설적으로 내뱉는 것이 아닌, 즐길 수 있게 대화하는 것 또한 중요한 컨텐츠입니다만, 초기 서비스를 구축하는 입장에서 이러한 정보를 찾고 테스트하는 것은 많은 시간이 소요됩니다.
3.번역 시스템 자동화
크리에이터가 국내 IP를 기반으로 글로벌로 자동배포 가능하도록 시스템을 구축하였습니다. 과거 AI 서비스를 처음 접하면서, 가장 크게 와닿았던 부분은 번역 작업의 효율성이었습니다. 기존 글로벌 서비스 구축 작업을 위해 대부분의 회사들이 번역가에게 외주를 주던 작업 방식이 AI를 활용해서 기준 언어를 원하는 모든 언어로 손쉽게 변환할 수 있게 된 것은 AI가 기존 산업구조를 빠르게 변경할 것이라는 점을 직관적으로 이해할 수 있게 만들었죠.
❺ 결과 회고
결국엔 고객, 그리고 고객(Fan-Driven)
처음 서비스를 구축하고 일주일, 정말 린하게 개발하였고, 타 사의 제품대비 떨어지는 기능은 많았지만 크리에이터 한 명, 한 명의 니즈를 충족시키자는 방향으로 매일 인터뷰하며, 서비스를 개발하였습니다. 어떤 B2C 제품이건, 이 시기에 가장 포기하기 쉽고, 가장 많이 회의를 하며, 매일 방향이 바뀌는거 같습니다. 콜드 스타트 해결 후, Retention은 높지 않았지만, 글로벌 포함 하루 10~50명 씩 유저가 늘어나던 와중, 인터뷰를 진행하던 크리에이터들이 이사하기 시작.
이후, 기존 서비스의 갑질에 신물이난 크리에이터들이 커뮤니티에 바이럴을 일으키며, 서비스에 점점 캐릭터가 늘어나기 시작합니다. 비록 후에 함께하지는 못했지만, 서비스에 애정을 가진 크리에이터들이 제품 기획, 디자인 변경, 프롬프트를 함께 변경하며, 진정으로 러버블한 프로덕트로 성장하여 지금은 국내에서도 인지도가 높은 AI 채팅 서비스로 포지셔닝하였습니다.
깨지는 가설들, 바뀌는 방향들
제품을 만들 때마다 느끼는 것이지만, 초기의 가설은 대부분 깨지고, 방향은 매번 흔들렸습니다. 지금까지 만들어온 4~5개의 B2C 제품들이 모두 그랬고, 이번 프로젝트도 예외는 아니었습니다.
양면시장일 거라고 생각했지만, 실상은 그렇지 않았습니다. 수요자와 공급자를 동시에 붙잡는 구조로 설계했지만, 실제로는 단일 유저 흐름에 집중해야 했습니다.
크리에이터에게 수익 배분은 중요할 거라 생각했지만, 오히려 많은 분들이 단순한 ‘취미’와 ‘자기표현의 장’으로 이 서비스를 활용하고 있었습니다.
글로벌 시장이 더 크고 수익성이 높은 것은 사실지이지만, 여전히 아웃라이어 콘텐츠들의 검증, 운영 비용이 크고 예상된만큼의 임팩트를 검증하기 어렵습니다. (높은 마케팅 비용은 덤)
결국 B2C는 누가 더 날카롭고 효율적으로 시장을 찔러보는가에 대한 싸움이 아닐까 싶습니다. 직접 고객을 만나고, 묻고, 시장의 반응을 듣는 그 과정을 얼마나 빠르고 집요하게 반복할 수 있는지가 핵심이었습니다.
❻ 캐릭터 챗 서비스의 미래는 어떨까?
입출력 사용량이 너무 많은 서비스
AI 채팅의 고질적인 문제이자 장점은 AI 모델을 통해 ‘서비스’를 빠르고 쉽게 구축할 수 있지만, 모델 의존성이 높고, 많은 토큰을 사용하기 때문에 운영 변동비가 높다는 것입니다. 사용자들이 불편을 겪는 기억력 휘발 이슈도 동일한 관점에서 볼 수 있습니다. AI 기술의 가격 하락 추세는 명확한 방향성을 보이고 있습니다. 기술 성숙도가 높아짐에 따라 사용 비용이 지속적으로 감소하는 패턴은 다양한 기술 분야에서 관찰되는 보편적 현상입니다. AI 모델의 사용료 역시 장기적으로 한계비용에 근접하는 방향으로 수렴할 것 같습니다.
https://www.nebuly.com/blog/openai-gpt-4-api-pricing?utm_source=chatgpt.com
취미를 넘어 관계로
현재 AI 채팅 시장은 예상과 달리 큰 폭으로 성장하고 있습니다. 심심풀이로 그저 즐기고 떠나는 서비스가 아닌, 하나의 취미로 자리잡고 현실의 외로움을 충족시킬 수 있는 또는 나와 대화할 수 있는 관계형 서비스로 포지셔닝하려는 흐름입니다.
여전히 대부분의 AI 시스템은 사용자가 먼저 접근해야 동작하며, 전통적인 ‘요청-응답’ 구조를 따르고 있습니다. 하지만 만약 AI가 먼저 말을 건넨다면? 사용자의 하루 일정을 파악하고, 감정 상태를 인지한 뒤 상황에 맞는 메시지를 먼저 보내온다면 어떨까요?
심지어 우리가 그것이 AI임을 인식하고 있다 하더라도, 지속적으로 관찰하고 반응해주는 존재는 결국 감정적 의지처로 기능할 가능성이 있습니다. 지금 이 시장은 기술이 사람의 감정에 스며드는 새로운 형태의 인터페이스를 실험하고 있습니다.
❼ 마무리하며
B2C 제품을 만들 때마다 느끼지만, 수 많은 변수들 속에 설계한대로 세상은 움직이지 않습니다. 결국 어떻게 시행 횟수를 늘릴 것인가, 과정에서 발생하는 리스크, 런웨이, 가설의 실패, 팀의 분위기 등을 헷징하며, 어떻게 더 효율적으로 고객의 반응을 찾을 것인가에 대한 문제를 고민하는 과정이 아닐까 싶습니다.
3달간의 짧은 여정이었지만, 팀원의 긍정적인 시선과 높은 에너지가 프로덕트를 만드는 과정이 많은 즐거움을 주었습니다. 프로젝트의 여정을 더 함께 하지는 못했지만, 나중에 기회가 된다면 또 재미난 프로덕트를 만드는 것도 즐거운 경험이 될 것 같습니다.
저는 현재 B2B Sales 시장의 SDR 문제를 해결하고자 도전하고 있습니다. 앞으로도 관심있는 시장에 대해서, 서비스를 만들며 고민했던 경험들을 나누어보려 합니다.
감사합니다.
- BizNote 뉴스레터를 통해 원문을 읽으실 수 있습니다.
- 매주 1회 Product Strategy, 비즈니스에 대한 뉴스레터를 받으실 수 있습니다.
- ✅ 뉴스레터를 구독해보세요!








